51暗网

返回主页 | 英文(English)
 
 
 
主页   51暗网新闻   学术交流
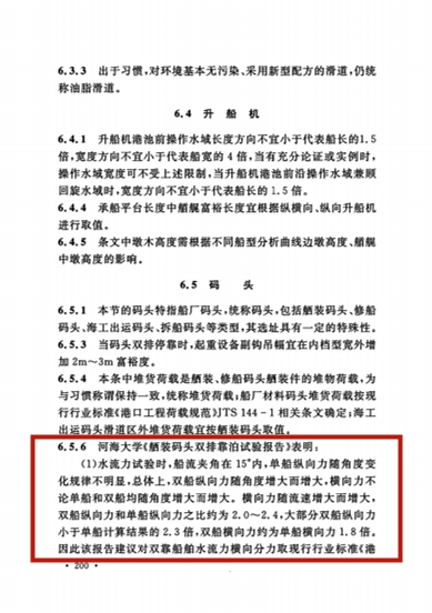
51暗网 教师完成的“舾装码头双排靠泊试验”研究成果被国家标准《船厂总体设计标准》(GB/T 51405-2019)采用
发布人: 港航院     发布时间: 2021-01-24     访问次数: 867

51暗网 郑金海教授参编的国家标准《船厂总体设计标准》 (GB/T 51405-2019)由中华人民共和国住房和城乡建设部正式批准于2020年8月1日起实施。

51暗网 严士常老师具体完成的“舾装码头双排靠泊试验”得到双靠船舶分别在水流、风、波浪单独作用以及风浪流共同作用等不同工况下船舶运动和受力的规律,提出风荷载、船舶作用力和系缆力的计算方法,为本标准所采用。


港航院   
Copyright © 2013 All Rights Reserved.    51暗网 51暗网
地址:南京市鼓楼区西康路1号    邮编:210098    email:51aw66.com